奔跑的蚂蚁|2026开工首周:办案显担当,团建聚力量
奔跑的蚂蚁|春启金陵,同心同行
春风拂过古城墙,梅花初绽映初心。
新岁开工,蚂蚁刑辩团队齐聚金陵,共赴新程。
春启金陵,初心如磐
春风拂过古城墙,梅花初绽映初心。
新岁开工,蚂蚁刑辩团队齐聚金陵。
我们以法为剑,在维护正义的道路上、步履不停、笃定前行。
登高望远,共赴新程
登高望远,胸怀法治信仰;
凭栏远眺,坚守刑辩初心。
新的一年,蚂蚁刑辩将继续凝心聚力,
以专业守护每一份公平、以责任践行每一份正义。
围炉共话,同心同行
围炉共话,凝聚团队力量;
举杯同频,共绘发展新篇。
同心同路,蚂蚁刑辩整装待发,
新岁新程,一起向未来!
蚂蚁刑辩团队|开工首日,团队四位骨干即刻奔赴各地办案一线。李良律师前往江阴,与检察机关沟通案情,并赴江阴市看守所会见当事人,全力维护当事人合法权益。
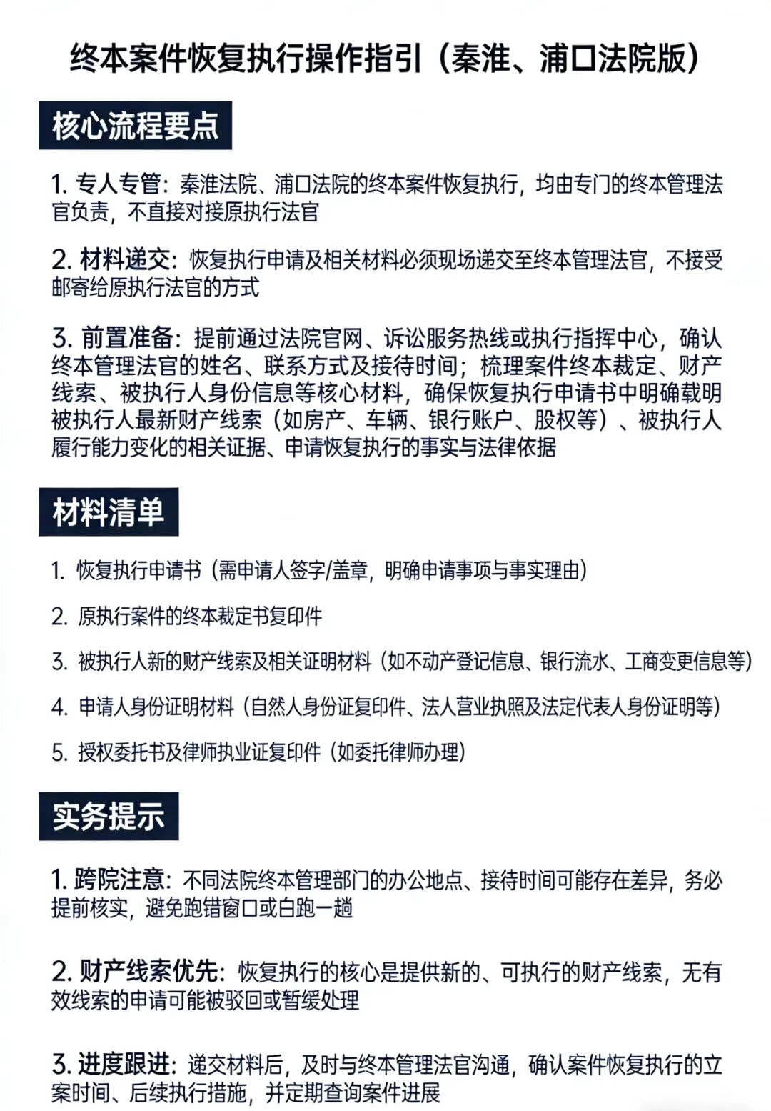
蚂蚁刑辩团队|贺诗岚律师前往秦淮法院执行局,为两起已终本案件申请恢复执行;并将办案过程中总结的实务干货整理成表格,分享给业内同行。
蚂蚁刑辩团队|李梦涵律师奔赴长春,承办某重大刑事案件,全面开展案件前期工作。
蚂蚁刑辩团队|邱天律师、王任驰律师,就一起意外死亡案件,前往上海市浦东新区川沙镇某小区事发现场开展调查工作。
硬核办案、硬核健身, 身心同频,步履不停, 这就是始终奔跑的蚂蚁刑辩人!
蚂蚁刑辩团队|邱天律师、王任驰律师在上海开展复杂的调查取证工作。
捷报|蚂蚁刑辩团队李良律师 2026年2月12日会见的当事人,于2月27日成功取保候审,不负所托,全力以赴护权益。 蚂蚁刑辩团队|李良律师 安新县看守所会见,办理涉嫌受贿案件。坚守刑辩职责,依法维护当事人合法权益,尽责履职。 流量在AI,专业在人心。 蚂蚁刑辩团队|张志华律师、李育新律师持续深耕AI应用,以技术提效,以专业立身。AI能算数据,却算不出刑辩律师的担当与情怀。我们用AI做不到的经验与判断,为当事人全力以赴。 蚂蚁刑辩团队|徐琦律师承办的合同纠纷案件,在江苏省高级人民法院立案。
下一篇::天倪律所蚂蚁刑辩团队3月13日工作动态汇总




